欢迎访问江西省赣建施工图设计审查中心官网
XML地图
HTML地图
400-119-8559
首页
公司介绍
关于我们
最新动态
最新动态
审图案例
审图案例
审图流程
江西审图流程图
审图备案
江西人防工程装修施工图纸审批备案流程
江西施工图审查情况备案
联系我们
联系我们
首页
>
审图案例
>
审图案例
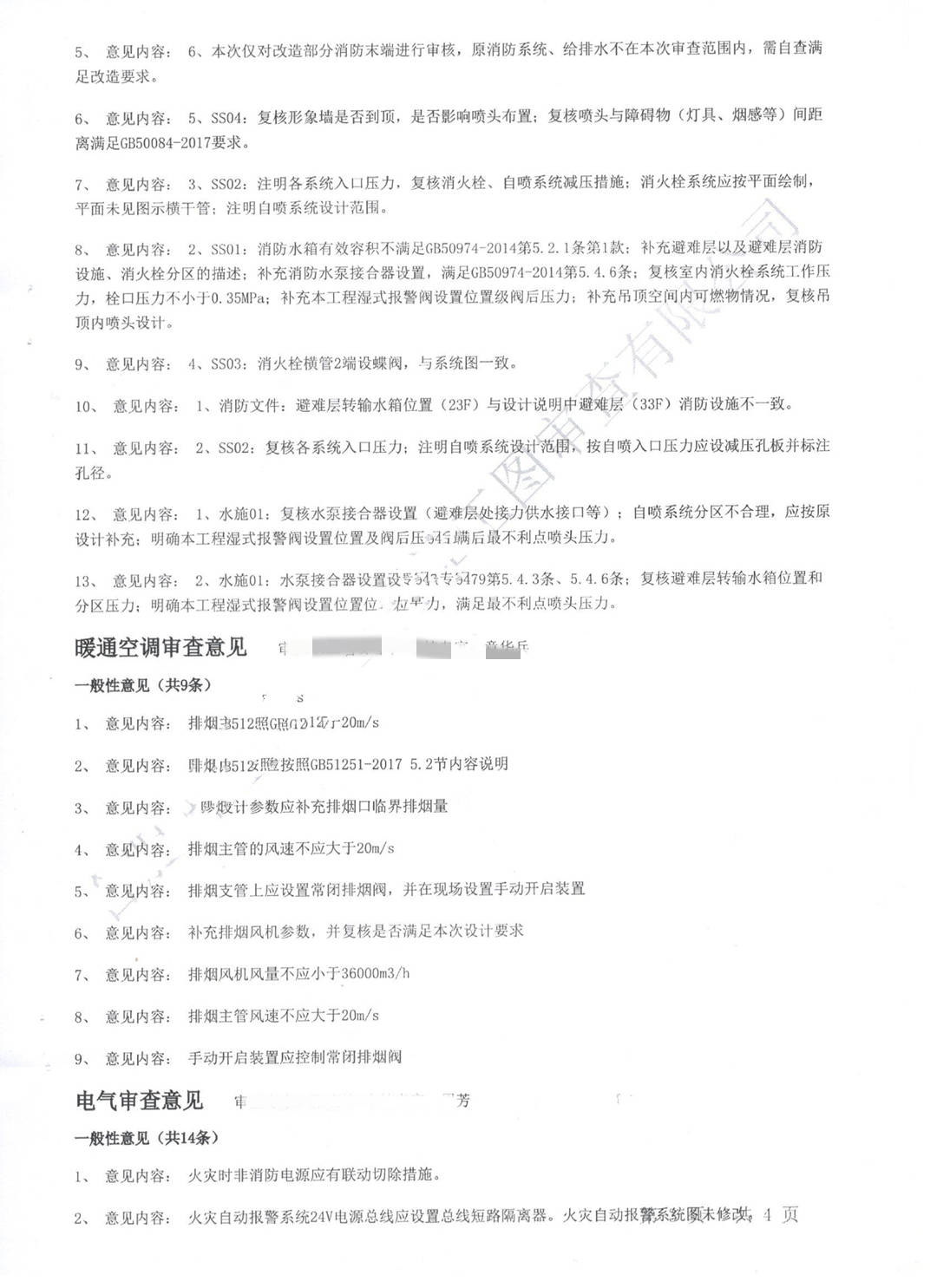
江西赣建施工图审查-合肥某展厅施工图审查意见书
作者:江西省赣建施工图设计审查中心 日期:2022-07-04 点击数:466
上一篇 : 江西赣建施工图审查-长沙市建设工程消防验收意见书
下一篇 : 江西赣建施工图审查-亳州市某艺术培训中心二审意见
随便看看
04
2022-07
施工图审查备案所需材料-江西赣建建筑工程施工图审查有限公司
江西赣建建筑工程施工图审查有限公司 施工图审查备案所需材料因地区和项目类型不同会有所差异,一般需要提供...
04
2022-07
消防工程施工图设计审查要点-江西施工图审查
江西施工图审查 一、总平面与建筑布局审查消防间距核查建筑与周边建筑物、构筑物、堆场、储罐等的防火间距是...
04
2022-07
建筑施工图审查中心审查医院建筑设计图纸的专业要点梳理-江西施
江西施工图审查平台 建筑设计:总平面布置:审查建设用地范围、道路及建筑红线位置是否明确标出,用...
04
2022-07
幕墙施工图节点详图设计-江西施工图审查平台
江西施工图审查平台 一。设计要点 安全性:保证幕墙在各类荷载下内部不产生过大内力...
04
2022-07
商业综合体消防系统施工图审查要点八大条-江西施工图审查平台
江西施工图审查平台 1.系统合规性审查:核对施工图中消防系统的设计是否严格遵循现行国家及地方消防规范,...
04
2022-07
施工图预算如何合理降低?-江西施工图审查平台
江西施工图审查平台 一、设计阶段优化:源头控制成本设计是影响预算的核心环节,占成本影响因素的70%以上...
友情链接: