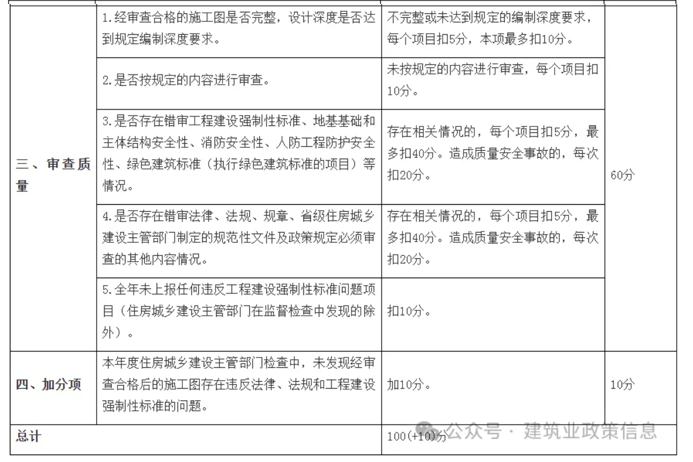
江西省住房和城乡建设厅关于印发《江西省房屋建筑和市政基础设施工程施工图设计文件审查管理实施细则(试行)》的通知赣建字〔2024〕8号各设区市住房和城乡建设局,赣江新区城乡建设和交通局,各有关单位: 现将《江西省房屋建筑和市政基础设施工程施工图设计文件审查管理实施细则(试行)》印发给你们,请结合实际贯彻执行。江西省住房和城乡建设厅2024年11月1日江西省房屋建筑和市政基础设施工程施工图设计文件审查管理实施细则(试行)第一章 总 则 第一条为进一步规范和加强全省房屋建筑、市政基础设施工程施工图设计文件审查管理,提高工程勘察设计质量,根据《房屋建筑和市政基础设施工程施工图设计文件审查管理办法》等规定,结合我省实际,制定本细则。 第二条在本省行政区域内从事房屋建筑和市政基础设施工程施工图设计文件审查(以下简称施工图审查)以及对其实施监督管理,应遵守本细则。 法律、法规和国务院、住房城乡建设部另有规定的,从其规定。 第三条本细则所称施工图审查,是指施工图审查机构(以下简称审查机构)按照有关法律、法规,对施工图设计文件涉及公共利益、公众安全和工程建设强制性标准的内容进行的审查。 从事房屋建筑和市政基础设施工程施工、监理等活动,以及实施对房屋建筑和市政基础设施工程质量安全监督管理,应当以审查合格的施工图为依据。除按规定免予施工图审查的项目外,施工图未经审查合格的,不得使用。 第四条省住房城乡建设厅负责对全省施工图审查工作实施指导和监督管理,设区市、县(市、区)住房城乡建设主管部门负责对本行政区域内施工图审查工作实施监督管理。 第五条本省实行数字化审图,建设单位、勘察单位、设计单位、审查机构应使用江西住建云项目监管一体化平台(以下简称审图平台)进行施工图设计文件的送审、审查、归档等。第二章 审查机构和审查人员的认定 第六条本省实行施工图审查机构名录动态管理。省住房城乡建设厅会同有关主管部门结合本行政区域内的建设规模确定全省审查机构数量,认定审查机构,发放施工图审查机构确定书,并向社会公布审查机构名录,报住房城乡建设部备案。 第七条 专门从事施工图审查业务、不以营利为目的的独立法人,可以申请设立审查机构。 第八条本省实行施工图分类审查制度。审查机构按承接业务范围分两类,一类机构承接房屋建筑、市政基础设施工程施工图审查业务范围不受限制;二类机构可以承接中型及以下房屋建筑、市政基础设施工程的施工图审查。 房屋建筑、市政基础设施工程的规模划分,按照住房城乡建设部有关规定执行。 第九条 一类审查机构应当具备下列条件: (一)有健全的技术管理和质量保证体系。 (二)审查人员应当有良好的职业道德;有15年以上所需专业勘察、设计工作经历;主持过不少于5项大型房屋建筑工程、市政基础设施工程相应专业的设计或者甲级工程勘察项目相应专业的勘察;已实行执业注册制度的专业,审查人员应当具有一级注册建筑师、一级注册结构工程师或者勘察设计注册工程师资格,并在本审查机构注册;未实行执业注册制度的专业,审查人员应当具有高级工程师职称;近5年内未因违反工程建设法律法规和强制性标准受到行政处罚。 (三)在本审查机构专职工作的审查人员数量:从事房屋建筑工程施工图审查的,结构专业审查人员不少于7人,建筑专业不少于3人,电气、暖通、给排水、勘察等专业审查人员各不少于2人;从事市政基础设施工程施工图审查的,所需专业的审查人员不少于7人,其他必须配套的专业审查人员各不少于2人;专门从事勘察文件审查的,勘察专业审查人员不少于7人。 承担超限高层建筑工程施工图审查的,还应当具有主持过超限高层建筑工程或者100米以上建筑工程结构专业设计的审查人员不少于3人。 (四)60岁以上审查人员不超过该专业审查人员规定数的1/2。 第十条 二类审查机构应当具备下列条件: (一)有健全的技术管理和质量保证体系。 (二)审查人员应具有良好的职业道德;有10年以上所需专业勘察、设计工作经历;主持过不少于5项中型以上房屋建筑工程、市政基础设施工程相应专业的设计或者乙级工程勘察项目相应专业的勘察;已实行执业注册制度的专业,审查人员应当具有一级注册建筑师、一级注册结构工程师或者勘察设计注册工程师资格,并在本审查机构注册;未实行执业注册制度的专业,审查人员应当具有高级工程师职称;近5年内未因违反工程建设法律法规和强制性标准受到行政处罚。 (三)在本审查机构专职工作的审查人员数量:从事房屋建筑工程施工图审查的,结构专业审查人员不少于3人,建筑、电气、暖通、给排水、勘察等专业审查人员各不少于2人;从事市政基础设施工程施工图审查的,所需专业的审查人员不少于4人,其他必须配套的专业审查人员各不少于2人;专门从事勘察文件审查的,勘察专业审查人员不少于4人。 (四)60岁以上审查人员不超过该专业审查人员规定数的1/2。 第十一条本省实行施工图审查人员管理制度,非审查人员不得从事审查工作,审查机构的审查人员应当保持规定数量。 第十二条 审查机构发生注册名称、注册地址、法定代表人、审查人员等信息变更的,应当自变更之日起3日内告知省住房城乡建设厅。 审查机构发生法律结构或经济结构重大改变的,省住房城乡建设厅依法复核其审查机构资格。不再符合规定条件的,责令限期改正,逾期不改的,不再列入审查机构名录。第三章 审查受理 第十三条建设单位应委托一家审查机构进行施工图审查,并签订施工图审查合同。 第十四条 建设单位委托审查机构审查时,应根据项目类别,通过审图平台向审查机构一次性提供以下资料,并对资料的真实性、有效性、完整性负责: (一)房屋建筑和市政基础设施工程勘察 1.工程勘察合同; 2.作为勘察依据的政府有关部门的批准文件; 3.勘察纲要、岩土工程勘察现场记录、原位测试成果报告和原始记录、现场照片(水印相机拍摄含工程名称、时间、经纬度等信息)、室内土工试验成果报告和记录等过程控制程序资料; 4.岩土工程勘察报告; 5.其他应当提交的材料。 (二)房屋建筑和市政基础设施工程施工图设计 1.工程设计合同; 2.作为设计依据的政府有关部门的批准文件及附件,如工程可行性研究报告批复、初步设计批复、规划批准文件(总平面图、红线图、单体方案)等; 3.经审查合格的勘察文件(含岩土工程勘察报告、勘察纲要及相关专题报告)及审查合格书; 4.加盖设计院出图章和注册人员签章的全套施工图设计文件、各专业计算书(含相应软件名称、版本号),按照有关规定采取施工图分段审查的工程,可只提供该分段工程施工图设计文件和计算书; 5.设计内容超出现行设计标准、规范规定的,提供政府有关部门依法组织的专家论证会或评审会相关文件资料; 6.其他应当提交的材料。 第十五条存在以下情形之一的,审查机构应提醒建设单位补充完善材料: (一)建设单位未按规定提供资料的; (二)施工图完整性不够、设计深度达不到施工图设计文件编制深度要求的。 第十六条审查机构不得与所审查项目的建设单位、勘察设计单位有隶属关系或者其他利害关系。审查人员应当遵循回避制度,与所审查工程的建设单位、勘察设计单位存在可能影响审图公正的社会关系的,应主动申请回避。第四章 审查质量管理 第十七条 审查机构应根据国家和本省发布的技术规范和施工图审查要点进行审查。审查内容包括: (一)是否符合作为勘察、设计依据的政府有关部门批准文件及附件的规定; (二)是否符合工程建设强制性标准; (三)地基基础和主体结构的安全性; (四)消防安全性; (五)人防工程(不含人防指挥工程)防护安全性; (六)是否符合民用建筑节能强制性标准,对执行绿色建筑标准的项目,还应当审查是否符合绿色建筑标准; (七)设计内容超出现行设计标准、规范规定的项目,是否按照有关规定开展技术论证; (八)勘察设计单位和注册执业人员以及相关人员是否按规定在施工图上加盖相应的图章和签字; (九)法律、法规、规章等规定必须审查的其他内容。 第十八条 施工图审查原则上不超过下列时限:大型房屋建筑工程、市政基础设施工程为15个工作日,中型及以下房屋建筑工程、市政基础设施工程为10个工作日。工程勘察文件,甲级项目为7个工作日,乙级及以下项目为5个工作日。以上时限不包括施工图修改时间和审查机构的复审时间。 第十九条施工图审查合格的,审查机构应当向建设单位出具各专业审查人员签字、法定代表人签发并加盖审查机构公章的审查合格书,在全套施工图上加盖审查专用章,并通过审图平台将审查合格书、全套施工图推送至工程属地住房城乡建设主管部门备案。 施工图审查不合格的,审查机构应当将施工图退建设单位并出具审查意见告知书,向建设单位一次性说明不合格的原因,同时将审查中发现的建设单位、勘察设计单位和注册执业人员违反法律、法规和工程建设强制性标准等的问题报告工程属地住房城乡建设主管部门。 施工图退建设单位后,建设单位应当要求原勘察设计单位根据审查意见进行修改并再次报审,由原审查机构复审。 除分段审查外,每个工程原则上只出具一张审查合格书。对本细则第十七条第(九)项规定的内容开展审查的,应当在审查合格书上注明相关内容的审查意见。 第二十条 任何单位或者个人不得擅自修改经审查合格的施工图。确需修改且涉及本细则第十七条规定内容的,建设单位原则上应当将修改后的施工图送原审查机构审查;未经审查合格,不得用于施工。因项目规模改变等原因超出原审查机构业务范围的,可送其他具备相应资格的审查机构审查。 第二十一条审查机构对施工图审查工作负责,承担审查责任。施工图经审查合格后,仍有违反法律、法规和工程建设强制性标准的问题,给建设单位造成损失的,审查机构依法承担相应的赔偿责任。 审查机构负责对审查人员的审查质量、审查行为及继续教育等进行管理。审查人员对其审查工程的审查质量承担相应责任。第五章 监督管理 第二十二条设区市住房城乡建设主管部门每年应当采取合适方式,对在本地开展审查工作的审查机构进行监督检查,重点检查审查人员行为、审查质量等方面内容,并将检查结果和处理情况报省住房城乡建设厅。 第二十三条住房城乡建设主管部门实施监督检查时,有权要求被检查的审查机构提供有关施工图审查的文件和资料。 第二十四条本省实施审查机构年度评价制度。省住房城乡建设厅依据评价标准实施审查机构年度评价(评价标准见附件),根据评价结果完善审查机构、审查人员的监督管理。年度评价得分低于60分的,约谈审查机构负责人并责令限期改正,同时核查其是否符合审查机构规定条件。 第二十五条 审查机构有下列行为之一的,省住房城乡建设厅不再将其列入审查机构名录: (一)出具虚假审查合格书的; (二)审查机构列入名录后不再符合规定条件,经责令限期改正,逾期不改的; (三)其他依法不再列入审查机构名录的情形。 第二十六条 审查人员存在下列行为之一的,审查机构限期改正: (一)未按规定参加继续教育或有关法律、法规和技术标准培训的; (二)未按规定在审查合格书上签字的; 审查人员在虚假审查合格书上签字的,终身不得再担任审查人员。 第二十七条设区市、县(市、区)住房城乡建设主管部门应当记录施工图审查过程中建设单位、勘察设计单位及其人员、审查机构及其审查人员的违法违规行为和处理情况,及时报省住房城乡建设厅。 第二十八条 国家机关工作人员在施工图审查监督管理工作中玩忽职守、滥用职权、徇私舞弊,构成犯罪的,依法追究刑事责任;尚不构成犯罪的,依法给予处分。第六章 附则 第二十九条保密工程、抢险救灾、军事工程、临时性建设工程、农民自建低层住宅等不适用本细则。 第三十条 本细则自2025年1月1日起施行。 附件:江西省施工图审查机构年度评价标准附件